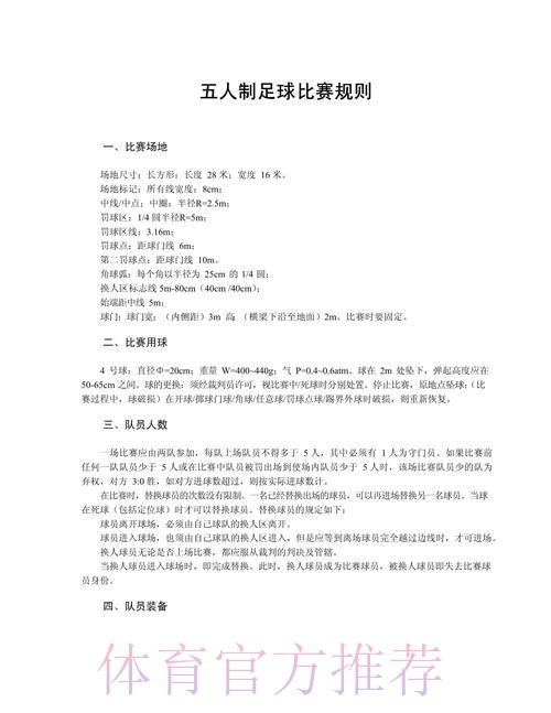
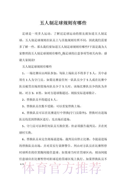
五人制足球的奥秘 规则篇一
在绿茵世界里,五人制足球像一颗正在升温的流星,悄悄改变着人们对“踢球”的传统想象。场地更小,节奏更快,攻防转换更频繁,几乎每一次触球都可能引发一次射门。许多球迷只觉得五人制好看、刺激,却很少真正走近它的规则细节。事实上,真正的奥秘就藏在这些看似琐碎的条文当中,无论你是刚接触这项运动的入门者,还是想提高实战水平的业余球员,读懂规则,都等于为自己打开一扇新的战术大门。

若想理解五人制足球的独特魅力,首先要明白它并不是“把十一人制浓缩一下”那么简单。场地、人数、时间、换人规则、犯规累计机制,都与传统大场有着本质差异,这些差异共同塑造出一种更适合街头、校园和城市生活节奏的现代足球形态。很多在十一人制中行之有效的思路,一旦移植到五人制,就会暴露出节奏慢、空间利用不足等问题,反过来,只要你熟悉五人制的核心规则,就能借助其高频对抗和快速决策,在短时间内显著提升控球、跑位和配合能力。
从最直观的比赛构成说起,五人制一方上场人数为四名场上球员加一名守门员,队员距离彼此更近,每个人同时担当进攻与防守的双重角色。在这样“全员参与”的结构里,规则对换人方式采取了极度开放的设定——全场可以无限次换人,并采用“飞身换人”的形式,也就是比赛不断,球员只要从指定换人区完成进出场交接即可。这个设计的作用非常关键:高强度对抗下,球队能够随时调整体力分配和战术组合,保持压迫感与跑动质量。对普通爱好者而言,理解何时主动申请换人、如何利用短暂休息重新组织战术,本身就是一种“规则层面上的比赛智慧”。
节奏之快,还体现在比赛时间的安排上。标准五人制比赛通常为上下半场各二十分钟的“净比赛时间”,裁判在死球时会停止计时,这就意味着实际感受上的对抗密度极高。许多刚接触五人制的队伍,常常在前几分钟打得风生水起,却在十分钟后体能断崖式下滑,传接球开始变形,回防速度变慢,失误率直线上升。懂规则的人,在赛前就会根据“净时间”特点分配体力,通过合理轮换避免球队整体节奏被拖垮。这背后折射出的,是对规则、身体与战术三者关系的细致理解。
五人制足球之所以被誉为“技术和节奏的实验室”,还与它对界外球和定位球的特别规定有关。界外球多采用脚发球,而且发球时间被严格限制在几秒之内,超时就会被判给对方。这一条看似苛刻,却极大提升了攻防转换的连贯性和观赏性。以一场社区联赛为例,有支球队习惯像踢十一人制那样慢慢发界外球,结果因为犹豫指挥,连续被吹罚超时;相反,另一支球队每次界外球都预设两到三套简单跑位,接球人提前启动,发球者迅速选择,从而不断形成边路二打一的局部优势。同样的规则,有人把它当限制,有人把它当快攻的起点,差别就在于对细节的掌握程度。

在门将这一环节,五人制同样体现出截然不同的逻辑。由于球门更小、禁区更紧凑,守门员的“门将兼清道夫”角色被放大:可以频繁参与脚下传导,甚至主动前插组织进攻。不过,规则又通过一系列条款限制门将对比赛节奏的过度控制,比如在本方半场,门将控球时间往往被限定在几秒之内,且同队队员在未过半场之前,不能反复回传门将。这样一来,球队既能利用门将完成后场出球,又避免了“长时间倒脚拖延比赛”的情况。对于喜欢从后场组织的球队来说,学会在规则边界内最大化门将价值,等同于多了一名节拍器般的中场。

说到五人制足球的“奥秘”,累积犯规规则可谓最具标志性。与传统足球主要依据单次犯规性质来判罚不同,五人制在每一半场都会对双方普通犯规进行计数,一旦超过特定次数,从该次数起,对方就会获得一次无障碍的人墙直接任意球,地点通常在距球门较远但相对居中的位置,且防守方不允许设置人墙。这种设计直接改变了防守心态:前几次犯规或许只是战术性阻挡,可当数字逐渐逼近阈值时,球队就必须权衡是继续采取高压逼抢,还是退一步降低肢体对抗强度。一个半场后段的“第六次犯规”,往往能决定比赛走向,不少球队在领先后因为抢截过猛,连送对手多次无墙任意球,眼睁睁看着比分被扳平甚至反超。
从实战角度看,懂得利用累积犯规的进攻方,会刻意通过连续一对一突破、快速换位和中路强行带球,迫使对手在禁区前做出高风险防守动作。这里有一个典型案例:某支大学五人制校队在联赛中就以“犯规压迫术”著称,他们前十分钟并不急于射门,而是反复通过假动作、踩单车和变向,在对方半场制造身体接触。等到对方犯规接近临界值时,这支球队才集中火力发动远射和边路下底,逼迫防守者两难:不铲就被突破射门,一铲就可能送出致命的无墙任意球。这种把规则当作战术资源来运用的方式,其实才真正揭示了“规则篇一”背后的精妙之处。
在犯规尺度方面,五人制裁判普遍更强调保护技术动作与比赛流畅性,对危险动作和恶意拉拽的容忍度很低。结合累积犯规,可以看到一个清晰的价值导向:鼓励快速、干净的抢断与协防,抑制粗野、拖拽式防守。因此,如果你渴望在五人制里长久发挥,需要尽早养成用身体卡位、脚下拦截、团队协防来取代单纯“伸手拉人”的习惯。不少从传统“野球场”过来的玩家,在刚打五人制时往往会频频送出不必要的犯规,原因并不是技术差,而是防守观念没有跟上规则的要求。

除了对抗与节奏,换人和阵型规则也在悄然重塑球员思维。五人制没有“固定阵型”强制规定,但在实践中,三一一、一二一一等站位结构非常常见。这些站位能否真正发挥作用,很大程度取决于你对“短时间上场、高频换人”的理解。规则允许你每两三分钟就调整一套小阵容,比如推进阶段上三名前场技术型球员,防守时再换上善于封堵和盯人的组合。很多业余队伍明明拥有不错的个人能力,却把五人制当作“缩小版十一人制”来踢,任由同一套人马在场内来回消耗,结果不仅跑不出预期的压迫效果,反而在后半段被对手抓住体力空档。懂得用规则来“切片”时间和阵容,会让你对比赛的理解从“单场对抗”升级为“多段博弈”。
当我们把目光重新拉回“五人制足球的奥秘”这一主题时,就会发现,“奥秘”从来不在于几个炫技动作或一脚远射集锦,而是藏在每一次界外球选择、每一段体力分配、每一个犯规决策、每一轮换人的时机之中。规则并不是束缚创造力的枷锁,反而像一套精密的轨道,让节奏、技术和战术在有限空间里高速运转。当你开始自觉在训练中演练快速界外球发球、模拟累积犯规后的防守方式、设计不同的“门将前压”战术,你就不再只是一个跟着球跑的参与者,而是在用理解力与规则对话的设计者。下一次走进球馆,不妨换一个视角:先从规则出发,再谈发挥,你会惊讶地发现,原来自己离掌握五人制足球真正的奥秘,并没有那么远。